反转链表
# 206. 反转链表 (opens new window)
# 题目:
给你单链表的头节点 head ,请你反转链表,并返回反转后的链表。
# 示例:
示例 1:

输入:head = [1,2,3,4,5]
输出:[5,4,3,2,1]
1
2
2
示例 2:

输入:head = [1,2]
输出:[2,1]
1
2
2
示例 3:
输入:head = []
输出:[]
1
2
2
提示:
- 链表中节点的数目范围是
[0, 5000] -5000 <= Node.val <= 5000
**进阶:**链表可以选用迭代或递归方式完成反转。你能否用两种方法解决这道题?
# 解题:
# 方法一:迭代

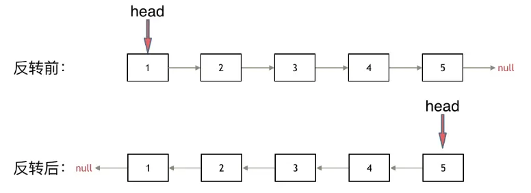
之前链表的头节点是元素 1, 反转之后头结点就是元素 5 ,这里并没有添加或者删除节点,仅仅是改变 next 指针的方向。
思路是:
首先定义一个 cur 指针,指向头结点,再定义一个 pre 指针,初始化为 null。
然后就要开始反转了,首先要把 cur->next 节点用 tmp 指针保存一下,也就是保存一下这个节点。
为什么要保存一下这个节点呢,因为接下来要改变 cur->next 的指向了,将cur->next 指向 pre ,此时已经反转了第一个节点了。
接下来,就是循环走如下代码逻辑了,继续移动 pre 和 cur 指针。
最后,cur 指针已经指向了 null,循环结束,链表也反转完毕了。 此时我们 return pre 指针就可以了,pre 指针就指向了新的头结点。
class Solution {
public:
ListNode* reverseList(ListNode* head) {
ListNode* temp; // 保存cur的下一个节点
ListNode* cur = head;
ListNode* pre = NULL;
while(cur) {
temp = cur->next; // 保存一下 cur的下一个节点,因为接下来要改变cur->next
cur->next = pre; // 翻转操作
// 更新pre 和 cur指针
pre = cur;
cur = temp;
}
return pre;
}
};
1
2
3
4
5
6
7
8
9
10
11
12
13
14
15
16
2
3
4
5
6
7
8
9
10
11
12
13
14
15
16
复杂度分析
- 时间复杂度:O(n),其中 n 是链表的长度。需要遍历链表一次。
- 空间复杂度:O(1)。
# 方法二:递归
看官方解答吧,这里只贴一下解题代码
206. 反转链表 - 力扣(LeetCode) (opens new window)
class Solution {
public:
ListNode* reverseList(ListNode* head) {
if (!head || !head->next) {
return head;
}
ListNode* newHead = reverseList(head->next);
head->next->next = head;
head->next = nullptr;
return newHead;
}
};
1
2
3
4
5
6
7
8
9
10
11
12
2
3
4
5
6
7
8
9
10
11
12
复杂度分析
时间复杂度:O(n),其中 n 是链表的长度。需要对链表的每个节点进行反转操作。
空间复杂度:O(n),其中 n 是链表的长度。空间复杂度主要取决于递归调用的栈空间,最多为 n 层。
上次更新: 2024/6/3 14:54:44